青海国德招标代理有限公司
Qinghai guode bidding Agency Co., Ltd
搜索
首页
机构介绍
政策法规
招标公告
招标公示
通知公告
资料下载
新闻动态
合作伙伴
业绩案例
荣誉资质
咨询留言
联系我们
通知公告
当前位置:
首页
>
通知公告
通知公告
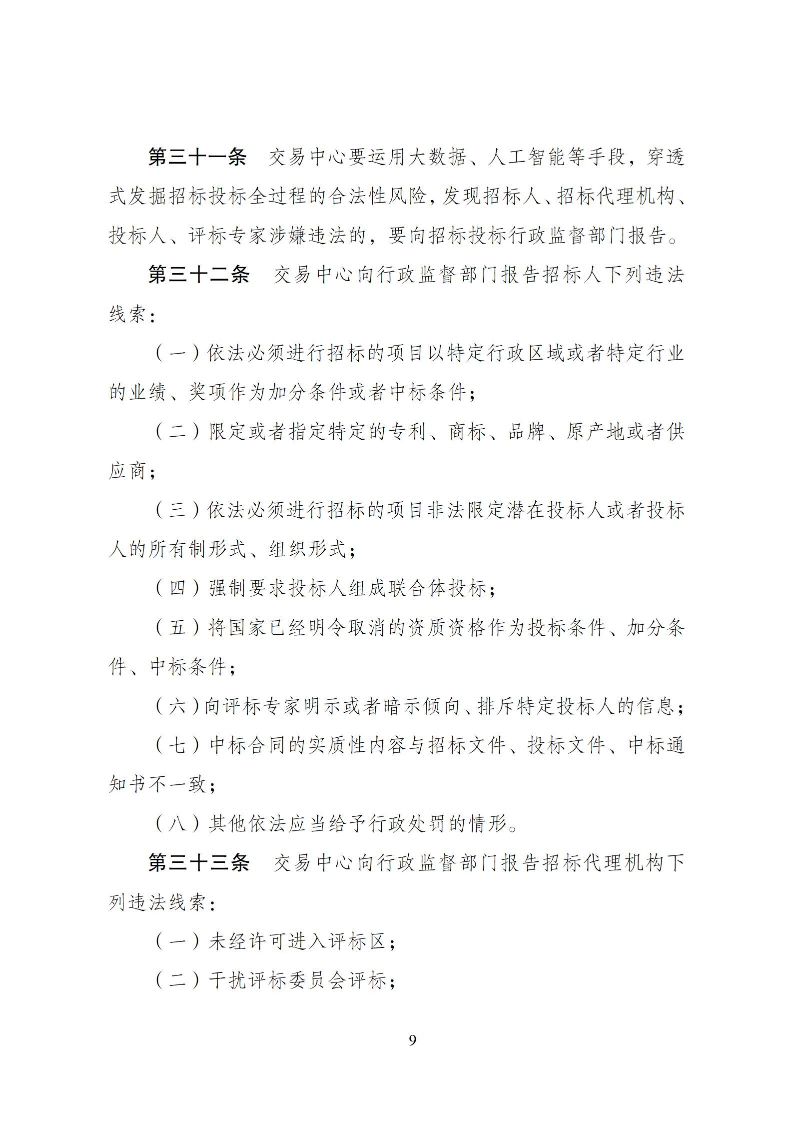
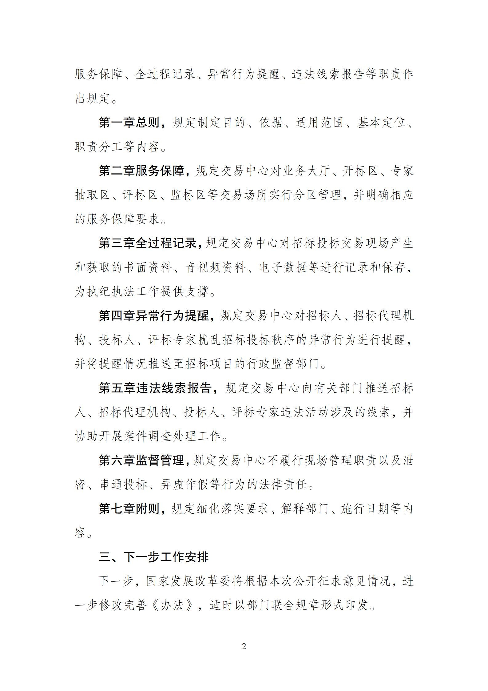
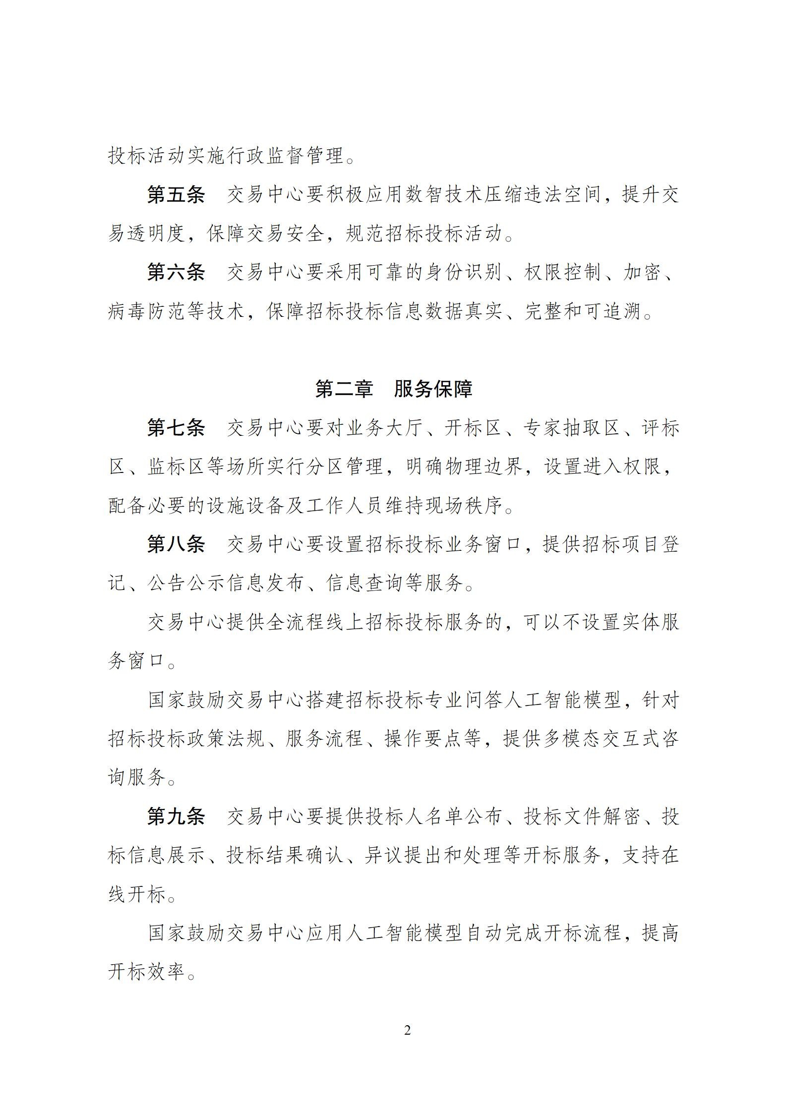
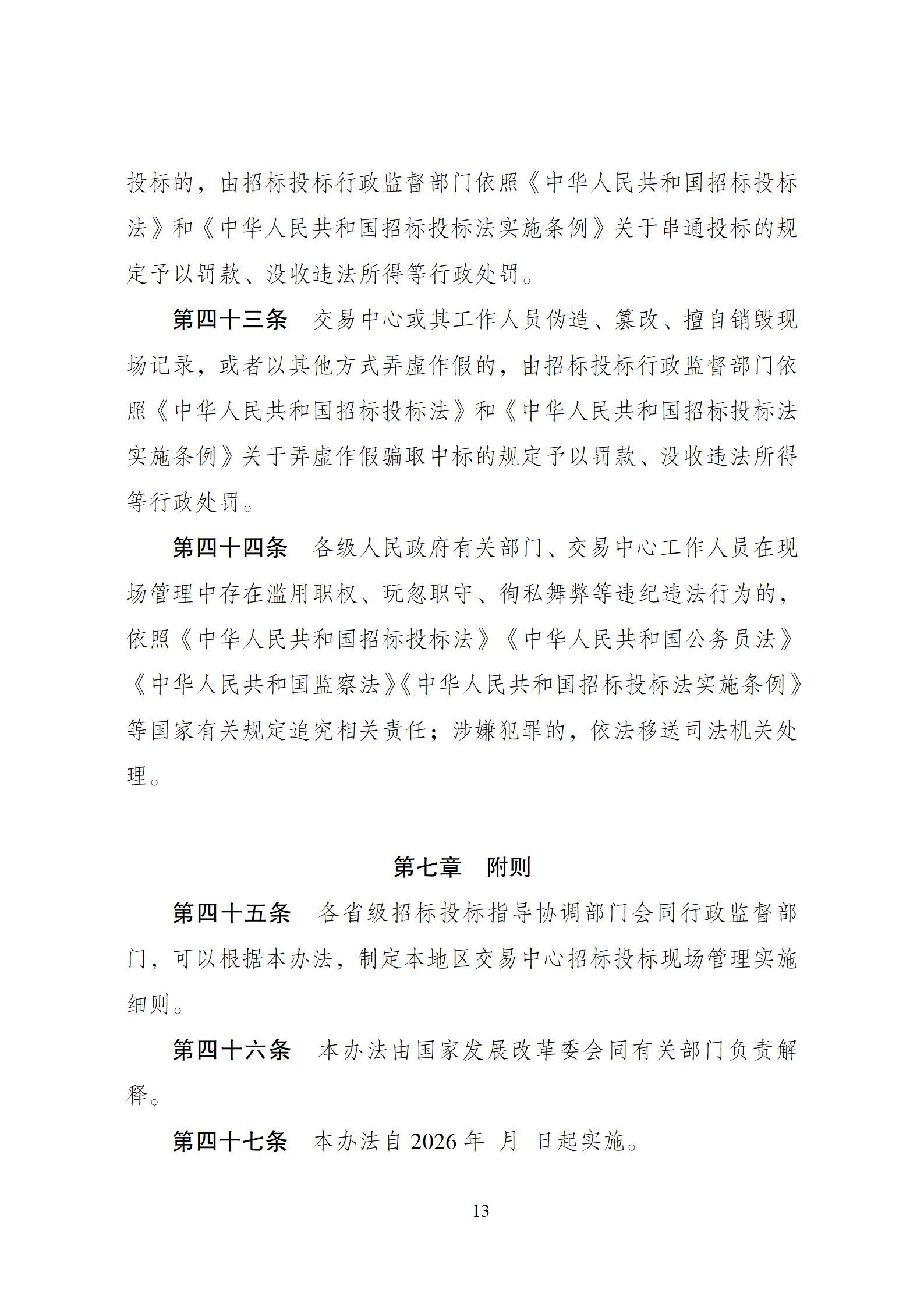
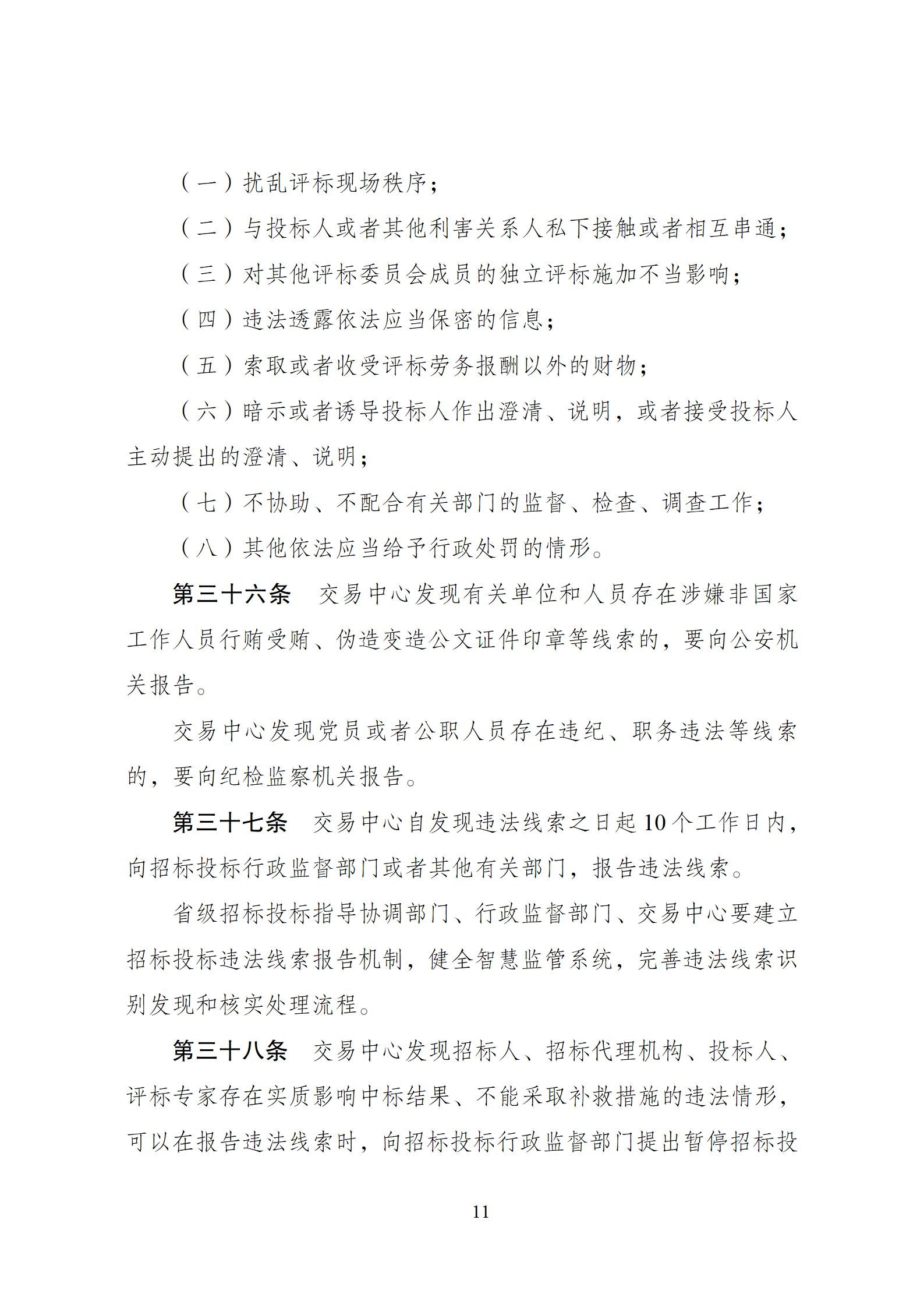
国家发改委关于向社会公开征求《公共资源交易中心招标投标 现场管理办法》(公开征求意见稿)意见的公告
发布时间:2026-04-17 查看次数:16
跨设备浏览
扫一扫 跨端预览
关注我们:
扫描关注我们
点击拨打电话:
0971-8278117
青海省计算机信息网络国际联网单位备案 青公网安备 63010402000596号
联系我们
|
电子邮箱
青ICP备20000389号-1
版权:青海国德招标代理有限公司
地址:青海省西宁市城东区建国路喜盈门·范城国际写字楼13层
电话:0971-8278117