青海国德招标代理有限公司
Qinghai guode bidding Agency Co., Ltd
搜索
首页
机构介绍
政策法规
招标公告
招标公示
通知公告
资料下载
新闻动态
合作伙伴
业绩案例
荣誉资质
专家入驻
费率计算
通知公告
当前位置:
首页
>
通知公告
通知公告
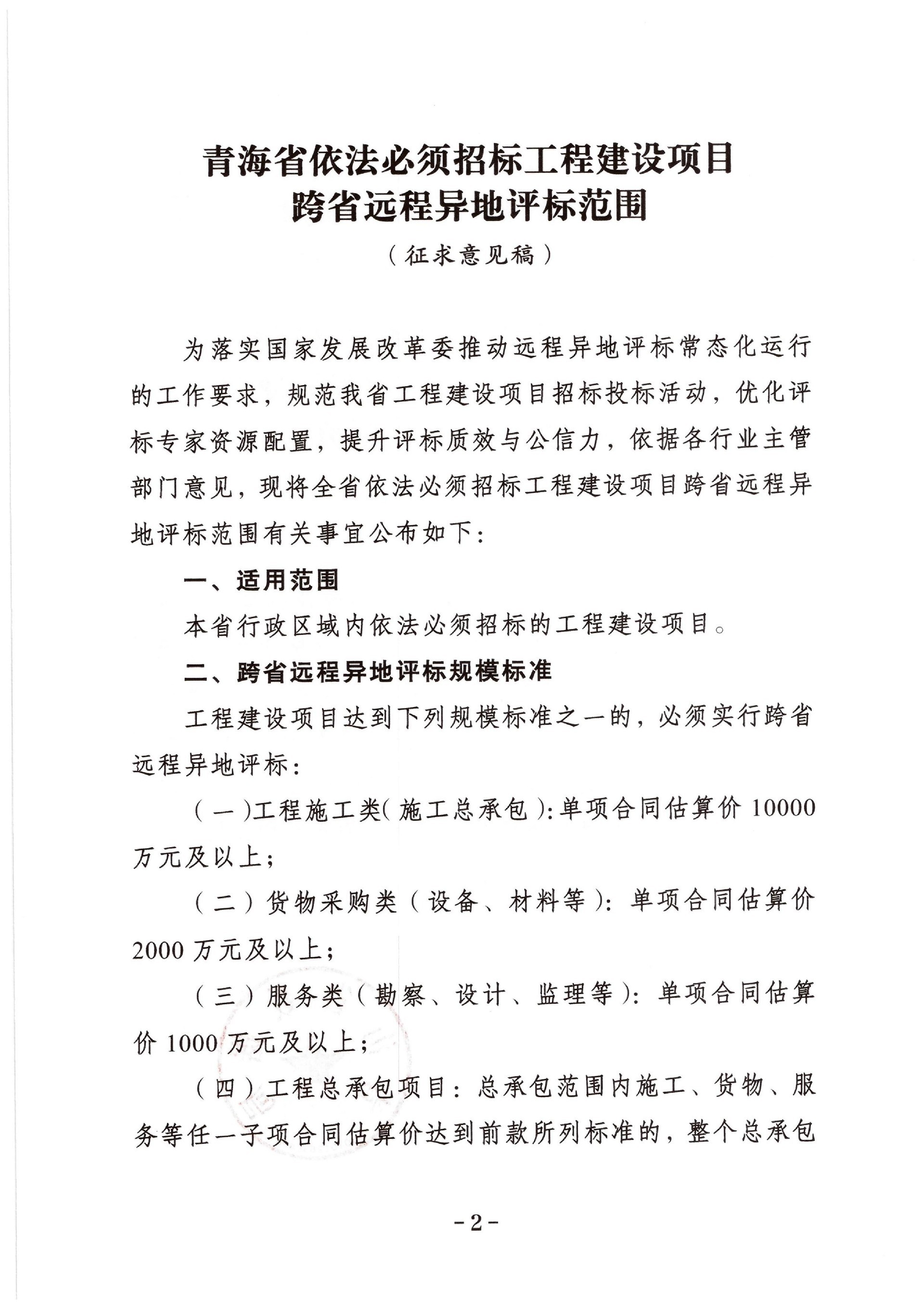
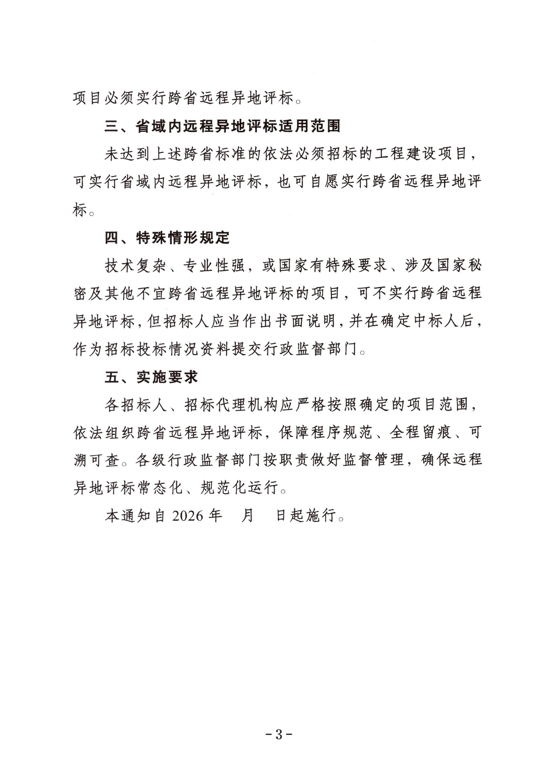
关于公开征求青海省依法必须招标工程建设项目跨省远程异地评标范围意见的通知
发布时间:2026-04-15 查看次数:396
跨设备浏览
扫一扫 跨端预览
关注我们:
扫描关注我们
点击拨打电话:
0971-8278117
青海省计算机信息网络国际联网单位备案 青公网安备 63010402000596号
联系我们
|
电子邮箱
青ICP备20000389号-1
版权:青海国德招标代理有限公司
地址:青海省西宁市城东区建国路喜盈门·范城国际写字楼13层
电话:0971-8278117