青海国德招标代理有限公司

Qinghai guode bidding Agency Co., Ltd
通知公告
当前位置: 首页 > 通知公告
通知公告
青海省发改委关于公开征求《青海省工程建设项目招标代理机构管理办法(试行)》意见建议的公告
发布时间:2026-03-12 查看次数:490


发布时间: 2026-03-12 来源: 政策法规处

为贯彻落实《工程建设项目招标代理机构管理暂行办法》(国家发展改革委令第34号)等政策精神,切实加强我省工程建设项目招标代理机构管理,我们结合青海工作实际,起草形成了《青海省工程建设项目招标代理机构管理办法(试行)》(征求意见稿)。现向社会公开征求意见建议。

有关单位和社会各界人士可以在2026年4月15日(星期三)18时前,通过电话、传真、电子邮箱、邮寄等渠道,对征求意见稿提出意见建议。

感谢您的参与和支持!

附件:青海省工程建设项目招标代理机构管理办法(试行)(征求意见稿)

联系人及电话:权梁家0971-6334370(传真);

电子邮箱:qhfgwtgc@163.com;

信函邮寄地址:青海省西宁市城西区五四西路4号青海省发展和改革委员会(政策法规处)。

青海省发展和改革委员会

2026年3月11日


2.png

3.png

4.png

5.png

6.png

7.png

8.png

9.png

10.png

附件:

青海省工程建设项目招标代理机构管理办法

(试行)

(征求意见稿)

第一章  总  则

第一条【目的依据】为规范我省行政区域内工程建设项目招标代理活动,促进工程建设招标投标市场规范健康发展,根据《中华人民共和国招标投标法》《中华人民共和国招标投标法实施条例》《工程建设项目招标代理机构管理暂行办法》等法律、法规和规章规定,结合本省实际,制定本办法。

第二条【适用范围】本省行政区域内开展工程建设项目的招标代理机构(以下简称“代理机构”)及从事招标代理业务的专业人员(以下简称“从业人员”)的监督管理适用本办法。

工程咨询、代建等单位及其从业人员从事招标代理业务的,其招标代理活动按照本办法进行监督管理。

第三条【基本定义】本办法所称代理机构是指依法设立、符合法律规定的从业条件、接受招标人委托从事工程建设项目招标代理业务并提供相应服务的社会中介组织。

本办法所称招标代理从业人员是指受聘于代理机构,依法专职从事招标代理业务的专业人员。

招标代理业务包括提供招标前期咨询,拟定招标方案,编制招标文件或者资格预审文件,组织投标人踏勘现场并答疑,组织开标、评标,协助招标人定标,协助合同签订等服务。

第四条【职责分工】省发展改革委牵头制定代理机构综合性管理政策。省住房城乡建设厅具体负责全省代理机构统一登记和信息公示,并会同交通、水利、能源等行业主管部门对已完成信息登记的代理机构及从业人员实施动态管理。县级以上行业主管部门按照规定的职责分工负责本行业领域、本行政区域内招标代理活动的日常监督管理。

第五条【基本原则】代理机构及其从业人员从事招标代理业务,应当遵循公开、公平、公正和诚实信用原则,严格遵守法律法规和职业规范,恪守职业道德,不得损害国家利益、社会公共利益和招标投标活动当事人的合法权益。

第二章  代理机构设立与登记管理

第六条【机构设立】代理机构应当按照《中华人民共和国市场主体登记管理条例》规定,依法办理市场主体登记,取得合法经营资格。

代理机构不得与行政机关、其他国家机关及公共资源交易机构存在隶属关系或者其他可能影响公平执业的利益关系。

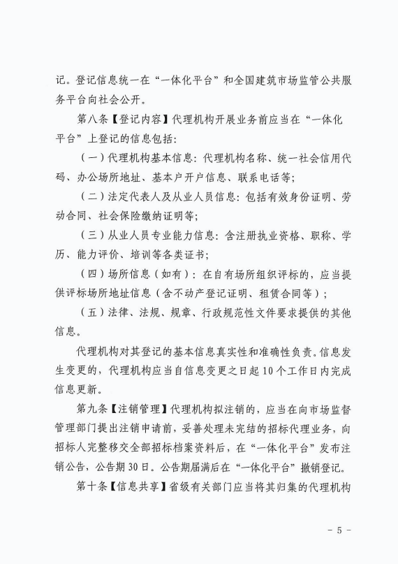
第七条【登记要求】在全省行政区域内依法设立或从事招标代理业务的代理机构,应当通过省级建筑市场监管一体化工作平台(以下简称“一体化平台”)完成代理机构及从业人员信息登记。登记信息统一在“一体化平台”和全国建筑市场监管公共服务平台向社会公开。

第八条【登记内容】代理机构开展业务前应当在“一体化平台”上登记的信息包括:

(一)代理机构基本信息:代理机构名称、统一社会信用代码、办公场所地址、基本户开户信息、联系电话等;

(二)法定代表人及从业人员信息:包括有效身份证明、劳动合同、社会保险缴纳证明等;

(三)从业人员专业能力信息:含注册执业资格、职称、学历、能力评价、培训等各类证书;

(四)场所信息(如有):在自有场所组织评标的,应当提供评标场所地址信息(含不动产登记证明、租赁合同等);

(五)法律、法规、规章、行政规范性文件要求提供的其他信息。

代理机构对其登记的基本信息真实性和准确性负责。信息发生变更的,代理机构应当自信息变更之日起10个工作日内完成信息更新。

第九条【注销管理】代理机构拟注销的,应当在向市场监督管理部门提出注销申请前,妥善处理未完结的招标代理业务,向招标人完整移交全部招标档案资料后,在“一体化平台”发布注销公告,公告期30日。公告期届满后在“一体化平台”撤销登记。

第十条【信息共享】省级有关部门应当将其归集的代理机构业绩信息与“一体化平台”实现对接与数据共享。省电子招标投标公共服务平台及时推送招标代理机构业绩信息。

第三章  从业管理

第十一条【基本条件】代理机构承接招标代理业务,应当具备下列条件:

(一)具有独立承担民事责任的能力;

(二)具备独立办公场所和编制招标文件、存储招标资料等所需要的办公条件;在自有场所组织开、评标工作的,应当具备必要的开、评标场地和录音录像等监控设备设施;

(三)拥有不少于5名具备熟悉招标投标法律法规、具备编制招标文件和组织评标等专业能力的专职从业人员。其中工程建设类注册执业人员不少于1名,工程建设类、经济类、法律类中级及以上技术职称人员不少于3名,退休人员占比不能超过从业人员总数的50%。

(四)代理机构、法定代表人及从业人员未因违反规定被禁止从事招标代理业务;

(五)具备健全的内部管理制度,包括人事管理、财务管理、档案管理、质量控制、廉洁从业、保密管理等;

(六)法律、法规、规章规定的其他情形。

代理机构及其从业人员从事勘察、设计、造价、施工、监理等业务的,应当按照有关法律、行政法规、国务院决定的规定,取得相应的行政许可。

第十二条【项目负责人制】代理机构开展招标代理业务,实行项目负责人制。

代理机构应当从其在全国建筑市场监管公共服务平台登记的从业人员中确定一名具备工程建设类注册执业资格或具备工程建设类、经济类、法律类中级及以上技术职称人员作为项目负责人。项目负责人除因离职、重大疾病等客观条件不能履职外,原则上不能变更。招标过程中项目负责人发生变更的,应当经招标人书面同意,并通过招标文件澄清的方式及时发布澄清公告。

从业人员不得同时在两个以上代理机构从事招标代理业务,代理机构不得聘用已受聘于其他代理机构的从业人员。

第十三条【代理机构选用】招标人应当根据项目需求、代理机构及其从业人员能力,从“一体化平台”或全国建筑市场监管公共服务平台登记的代理机构中,自行择优选取代理机构委托其办理招标事宜。

任何单位和个人不得为招标人指定代理机构。

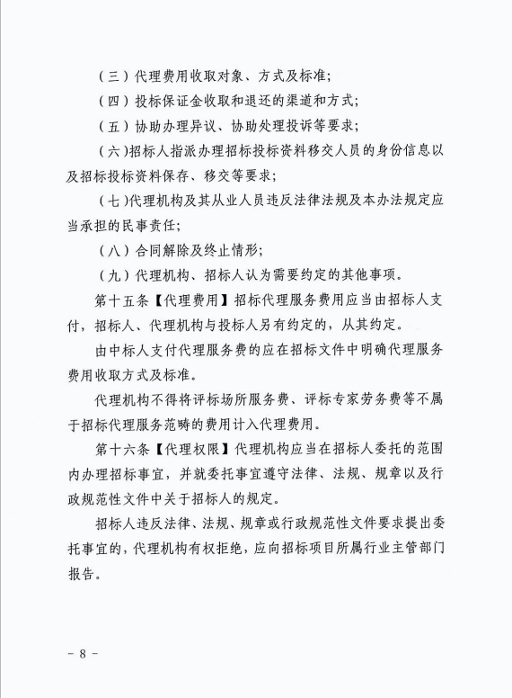
第十四条【代理合同】代理机构应当与委托其办理招标事宜的招标人签订招标代理合同,在合同中明确下列事项:

(一)招标代理范围、权限、期限;

(二)项目负责人信息;

(三)代理费用收取对象、方式及标准;

(四)投标保证金收取和退还的渠道和方式;

(五)协助办理异议、协助处理投诉等要求;

(六)招标人指派办理招标投标资料移交人员的身份信息以及招标投标资料保存、移交等要求;

(七)代理机构及其从业人员违反法律法规及本办法规定应当承担的民事责任;

(八)合同解除及终止情形;

(九)代理机构、招标人认为需要约定的其他事项。

第十五条【代理费用】招标代理服务费用应当由招标人支付,招标人、代理机构与投标人另有约定的,从其约定。

由中标人支付代理服务费的应在招标文件中明确代理服务费用收取方式及标准。

代理机构不得将评标场所服务费、评标专家劳务费等不属于招标代理服务范畴的费用计入代理费用。

第十六条【代理权限】代理机构应当在招标人委托的范围内办理招标事宜,并就委托事宜遵守法律、法规、规章以及行政规范性文件中关于招标人的规定。

招标人违反法律、法规、规章或行政规范性文件要求提出委托事宜的,代理机构有权拒绝,应向招标项目所属行业主管部门报告。

第十七条【禁止行为】严禁代理机构及其从业人员从事下列活动:

(一)泄露应当保密的与招标投标活动有关的情况和资料;

(二)通过向招标人有关工作人员行贿、提供回扣或者给予其他不正当利益等手段承接招标代理业务;

(三)与招标人有关工作人员串通,规避招标,设置不合理条件限制、排斥潜在投标人或者投标人;

(四)在所代理的招标项目中投标、代理投标;

(五)为特定投标人或特定潜在投标人谋取中标创造条件或提供方便;

(六)向评标专家行贿;

(七)引导评标专家作出倾向或者排斥特定投标人的评标意见;

(八)其他串通损害国家利益、社会公共利益或者他人合法权益的活动。

第十八条【公开信息】代理机构发布招标公告(或资格预审公告)时应当依据《青海省招标投标投诉处理办法》《青海省招标投标领域行政监督责任分工》,在招标公告(或资格预审公告)中明确项目的行业主管部门及联系方式,并列明代理机构项目负责人姓名、联系方式,接受监督。

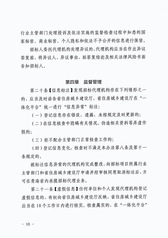
第十九条【异议处理】代理机构应当协助招标人处理投标人、潜在投标人或者其他利害关系人提出的异议,应当配合行业主管部门处理投诉。代理机构应当在从事代理业务、异议答复和配合行业主管部门处理投诉及依法实施的监督检查过程中知悉的国家秘密、商业秘密、个人隐私和依法不予公开的信息进行保密。

招标人委托代理机构处理异议的,代理机构应当在作出异议答复前,将异议人、异议事由、拟答复结论及相关法律风险书面告知招标人。

第四章  监督管理

第二十条【信息标注】发现招标代理机构存在下列情形之一的,应当及时函告省住房城乡建设厅,省住房城乡建设厅在“一体化平台”统一进行“信息异常”标注:

(一)登记信息存在错误、遗漏,未按规定及时更新的;

(二)在信息核查中隐瞒有关情况、伪造相关资料等弄虚作假的;

(三)拒不配合主管部门正常核查工作的;

(四)登记信息变化,核查时不满足本办法第八条及第十一条规定的。

被标注信息异常的代理机构完成整改、向招标项目所属行业主管部门和省住房城乡建设厅申请并经审核同意取消标注后,方可在青海省内承揽招标代理业务。

第二十一条【虚假信息】任何单位和个人发现代理机构登记虚假信息的,有权向省住房城乡建设厅反映,省住房城乡建设厅应当在10个工作日内进行核实。核查属实的,在“一体化平台”中予以标注并责令改正,并推送至全国建筑市场监管公共服务平台向社会公布。对存在本办法第二十条情形拒不改正的,由省住房城乡建设厅将其从“一体化平台”移出。

第二十二条【监督检查】各级行业主管部门应当依法履行对招标代理活动的监督管理职责,根据投诉举报等情况对从事本行业招标项目代理活动的代理机构进行监督检查,加强跨部门、跨区域协同监管,避免重复检查,重点核实《工程建设项目招标代理机构管理暂行办法》第二十四条规定的内容。

代理机构及其从业人员违反《中华人民共和国招标投标法》《中华人民共和国招标投标法实施条例》《工程建设项目招标代理机构管理暂行办法》及本办法规定的,由行业主管部门依法予以处理;给他人造成损失的,依法承担赔偿责任;构成犯罪的,依法追究刑事责任。

第二十三条【处罚信息公示】代理机构或其从业人员违反《工程建设项目招标代理机构管理暂行办法》及本办法规定的,由招标项目所属行业主管部门按照《工程建设项目招标代理机构管理暂行办法》进行处理,将行政处罚信息录入“一体化平台”,并将行政处罚信息推送至全国建筑市场监管公共服务平台、全国信用信息共享平台。

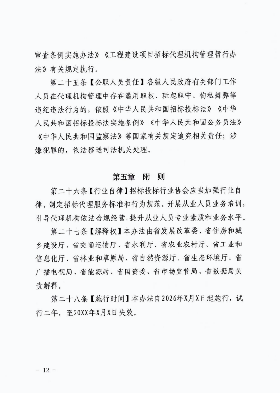
第二十四条【代理机构评价】县级以上人民政府有关部门开展代理机构评价应当依照《公平竞争审查条例》《公平竞争审查条例实施办法》《工程建设项目招标代理机构管理暂行办法》有关规定执行。

第二十五条【公职人员责任】各级人民政府有关部门工作人员在代理机构管理中存在滥用职权、玩忽职守、徇私舞弊等违纪违法行为的,依照《中华人民共和国招标投标法》《中华人民共和国招标投标法实施条例》《中华人民共和国公务员法》《中华人民共和国监察法》等国家有关规定追究相关责任;涉嫌犯罪的,依法移送司法机关处理。

第五章  附  则

第二十六条【行业自律】招标投标行业协会应当加强行业自律,制定招标代理服务标准和行为规范。开展从业人员业务培训,引导代理机构依法合规经营,提升从业人员专业素质和业务水平。

第二十七条【解释权】本办法由省发展改革委、省住房和城乡建设厅、省交通运输厅、省水利厅、省农业农村厅、省工业和信息化厅、省林业和草原局、省自然资源厅、省生态环境厅、省广播电视局、省能源局、省国资委、省市场监管局、省数据局负责解释。

第二十八条【施行时间】本办法自2026年X月X日起施行,试行二年,至20XX年X月X日失效。



跨设备浏览

二维码
扫一扫 跨端预览